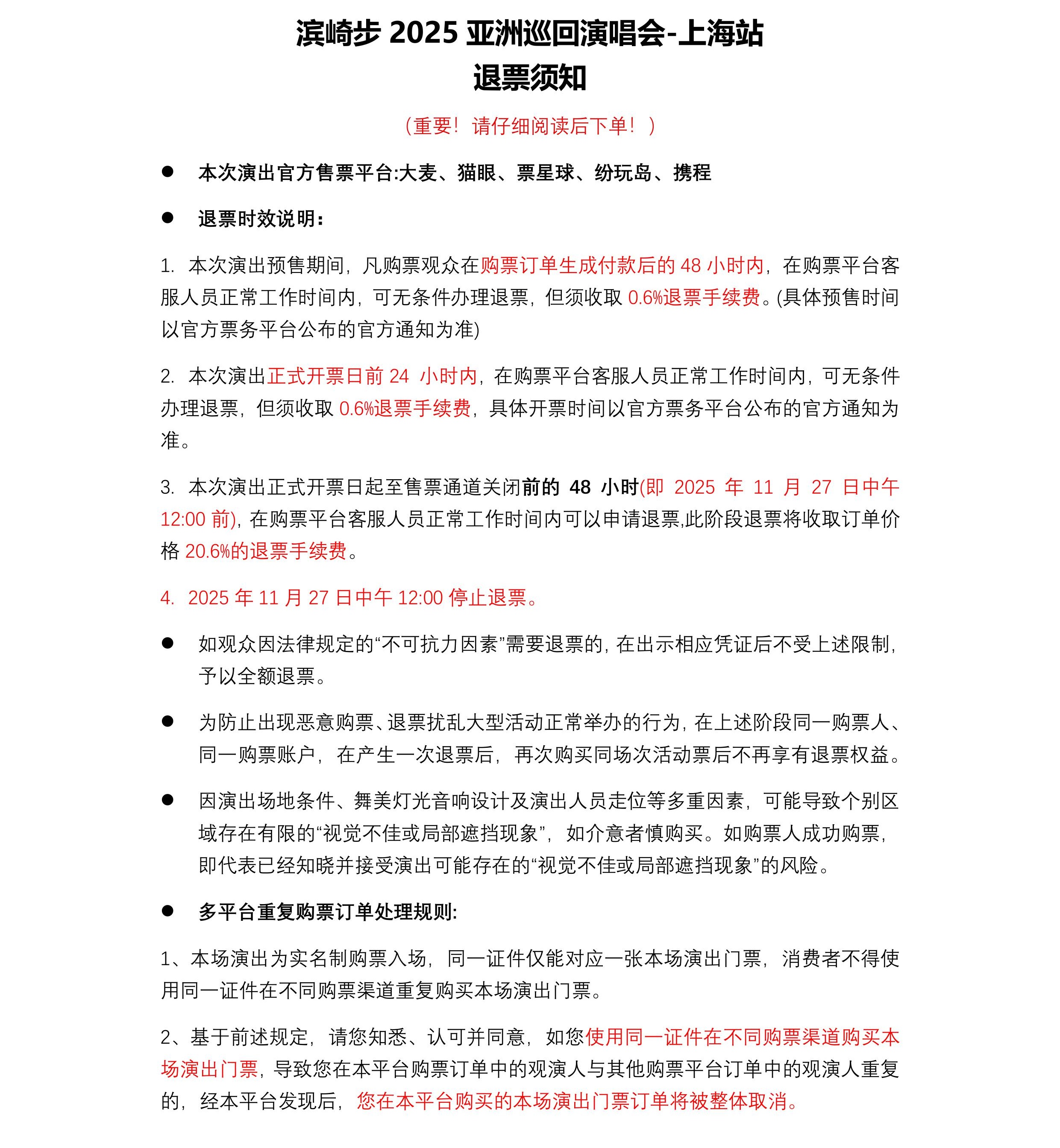
1、【上海】滨崎步2025亚洲巡回演唱会-上海站【网上订票】门票多少钱?
演出名称:【上海】滨崎步2025亚洲巡回演唱会-上海站【网上订票】演出时间:2025.11.29 周六 19:00
演出场馆:浦发银行东方体育中心
2、【上海】滨崎步2025亚洲巡回演唱会-上海站【网上订票】门票怎么买票?
【上海】滨崎步2025亚洲巡回演唱会-上海站【网上订票】门票怎么买?目前国内较有影响的票务平台有大麦网,购票通,中购票务,娱乐票务,猫眼票务,摩天轮票务,中票在线,聚橙票务,淘票票,票牛票务,票星球等多达上百家,其中有一级票务代理平台,也有二级票务代理平台,通过这些平台都可以买【上海】滨崎步2025亚洲巡回演唱会-上海站【网上订票】的门票。用户可对比多个平台,选择适合自己的平台购买。3、【上海】滨崎步2025亚洲巡回演唱会-上海站【网上订票】演出介绍:

从晚春到深秋,从远方到身边,滨崎步亚洲巡回演唱会2025——内地新篇章开启,上海站定档11月29日浦发银行东方体育中心!这场跨时代的全球重逢,邀请每一位TA赴约相见,与滨崎步共同完成其职业生涯的又一重要时刻。本次亚巡由可莱可文化、聚莱芙文化联合主办。

自4月官宣亚巡启动后,从维多利亚港畔的浪漫夜色,到狮城天际线下的热情澎湃,再到台北小巨蛋的温暖回响,在已经结束的香港、新加坡、台北三站演出里,滨崎步以全面升级的演唱会,在每一站都留下了无法复制的瞬间,也用一次次现场证明了她作为亚洲流行天后的独特魅力。


相较于去年,此次以「I am ayu Episode 2」为名的2025全新亚巡,在各个维度都实现了焕新升级,除却跨越滨崎步二十余年职业生涯的金曲编排。
多套全新定制服装,构成一部流动的视觉篇章。每一处细节,每一套服装,都在诉说她对舞台的极致追求,配合着歌曲故事的变换,诠释着独属于滨崎步的美学叙事。



音乐是舞台的心脏,情绪是舞台的脉搏,此次滨崎步亚巡现场,舞美的色彩与节奏精准贴合,令每一个音符都拥有可触的形状,而舞蹈编排的焕新让肢体动作成为音乐的可视化延伸,将此次亚巡整体的表演观赏性和音乐故事的完整性推至新的高度,配合上舞美结构升级的四面台舞台,更具视觉冲击力。




如今,旅程继续。经过三站的精彩铺陈,滨崎步亚洲巡演即将展开内地场次——杭州、北京、上海!当序曲再度响起,当灯光再次亮起,所有的等待都将化作奔赴,所有的回忆都将再次闪耀。滨崎步将再度用一场场能量饱满的现场演绎,将时光的碎片拼接成属于她与TA间的完整故事。
以LaLa arena TOKYO-BAY为起点,在走过香港、新加坡、台北后,在内地三站次,让我们用TA的粉色海洋,继续为她送上最热烈的支持吧!

【禁限带物品清单】
对于现场观众所携带物品中的禁止和限制带入场物品现做详细说明如下:
1.禁止携带旗帜、旗杆、自拍杆(包括任何伸缩旗帜及旗杆)。
2.禁止携带横幅、条幅。
3.禁止携带灯牌、灯幅等应援物品。
4.禁止携带使用激光笔、投影设备。
5.禁止携带打火机。
6.禁止携带冷焰火。
7.禁止管制刀具。
8.禁止携带枪支弹药。
9.禁止携带易燃易爆危险物品。
10.禁止携带宠物。
11.禁止携带高度酒精类饮品。
12.禁止携带航拍器。
13.禁止携带玻璃物品、罐头、食品、酒水饮料。
14.禁止携带使用长柄雨伞。
15.禁止携带充气物(如气球,气棒等)。
16.禁止携带大件行李:尺寸超过50cmX36cm的行李箱禁止。(现场无寄存)
17.禁止携带专业摄影摄像器材。
禁限带物品现场不予以寄存
京公安网备11011202001818号